Connect engineering drawings.
Track changes and automate reviews.
Deliver projects faster.

BigMachine turns evolving engineering drawings into structured, traceable data that powers automated change tracking and review across infrastructure projects.

"Going through P&IDs manually to create the tag list is the 1st step in creating a bid. That sucks, I can't tell you how bad that sucks. Until now, that's really the only way you can get an accurate count."
— Commissioning Manager
Global EPC
"Nothing can move forward without drawings so engineers will work through weekends reviewing changes. Cutting down review times allows us to move so much faster."
— Project Director
Private EPC
"We were spending 40+ hours per project just extracting equipment data from drawings. BigMachine AI has completely transformed our workflow - what used to take weeks now takes hours."
— Engineering Manager
Private EPC

Free your engineering data from drawings.

A system for reading engineering drawings and capturing design intent as structured data.

Read

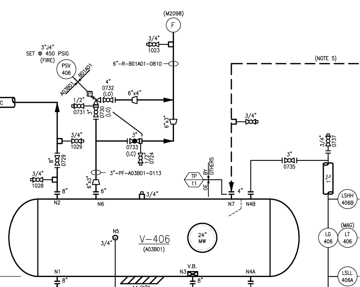
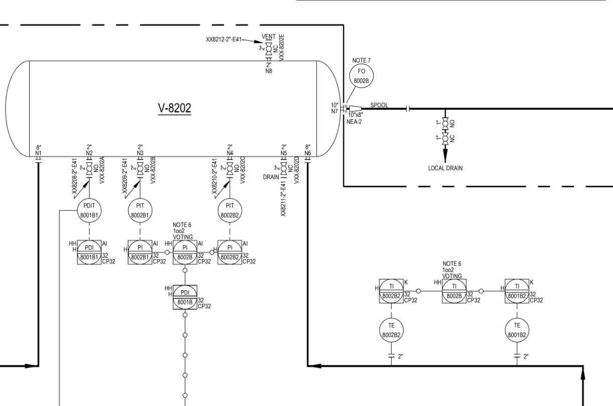
BigMachine reads engineering drawings to extract tags, text, symbols, and relationships, preserving layout and connectivity from the original design.

Understand

Extracted elements are interpreted in engineering context, capturing how systems connect, how equipment functions, and how designs are intended to work.

Act

The resulting engineering data model drives automated change management, drawing reviews, quality checks, and other execution workflows.

Read screenshot showing drawing processing
Understand screenshot showing engineering semantics
Act screenshot showing automated workflows
Use cases

Automated Changelogs

Automatically generate changelogs by comparing drawing revisions and recording added, removed, and modified elements.

Get started →
Automated Changelogs screenshot

Drawing Review

Run configurable quality checks against drawings and resolve issues directly in context, producing clean, marked-up outputs.

Get started →
Drawing QC screenshot

Equipment & Line Lists

Extract equipment, instrument, and line lists directly from P&IDs with associated attributes and tags.

Get started →
Equipment & Line Lists screenshot

Bid Generation

Apply project-specific logic to extracted engineering data to allocate costs, engineering hours, and scope across a bid.

Get started →
Bid Generation screenshot

Comment Review

Coming soon: Extract comments and markupsfrom drawings and verify that they have been addressed in subsequent revisions.

Learn more →
💬

Comment Review

Coming Soon

How we interpret drawings with engineering context.

BigMachine combines computer vision with engineering domain models to understand drawings with high accuracy.

1

Layout-Aware Processing

Break drawings into regions, symbols, text, and connections while preserving spatial relationships.

2

Engineering Semantics

Interpret elements in engineering context, including connectivity, flow paths, control logic, and safety constraints.

3

Graph Construction

Construct a structured engineering graph that captures relationships and dependencies across the project.

Production-ready workflows built on drawing data.

Everything you need to extract, structure, and automate workflows from your engineering drawings - validated in production.

99.5% Accuracy

Extraction and classification accuracy validated across 10,000+ drawing sheets in production environments.

Engineering Graph

Unified, structured representation that captures equipment, symbols, and relationships across entire projects.

Revision Tracking

Automated comparison and changelog generation for drawing revisions, reducing weeks of review work to minutes.

Standards Adaptation

Handles different tagging philosophies and symbology standards seamlessly - create custom dictionaries for global or project specific work.

Data Export

Export extracted engineering data in standard formats for seamless integration with your existing tools and workflows.

Scalable Processing

Process thousands of drawing sheets per month with enterprise-grade infrastructure built for production AI workloads.

Enterprise-ready by design.

Built for security, scale, and deployment in production engineering environments.

100% Internally Developed AI

Our AI models are built entirely in-house, ensuring zero data leakage to third-party AI services.

Enterprise-Grade Security

Built with enterprise-grade security practices. Your sensitive engineering data is stored and protected with the highest standards.

Deploy in Your Environment

Run BigMachine entirely within your own infrastructure - ideal for strict security, compliance, and data residency requirements.

Get started today.